Glycolysis And Gluconeogenesis Concept Map – Concept maps are any form of visual representation of information including charts, graphic organizers, tables, flow charts, Venn diagrams, timelines, and matrices. Here, we will focus on the graphic . Concept maps are a visual representation of different concepts and the relationships between them. They are created by drawing circles or boxes (nodes) to represent concepts and then connecting .
Glycolysis And Gluconeogenesis Concept Map
Source : www.chegg.com
Concept Map: by Hannah Buckle
Source : prezi.com
Glycolysis/gluconeogenesis pathway. Diagram based on RAST’s KEGG
Source : www.researchgate.net
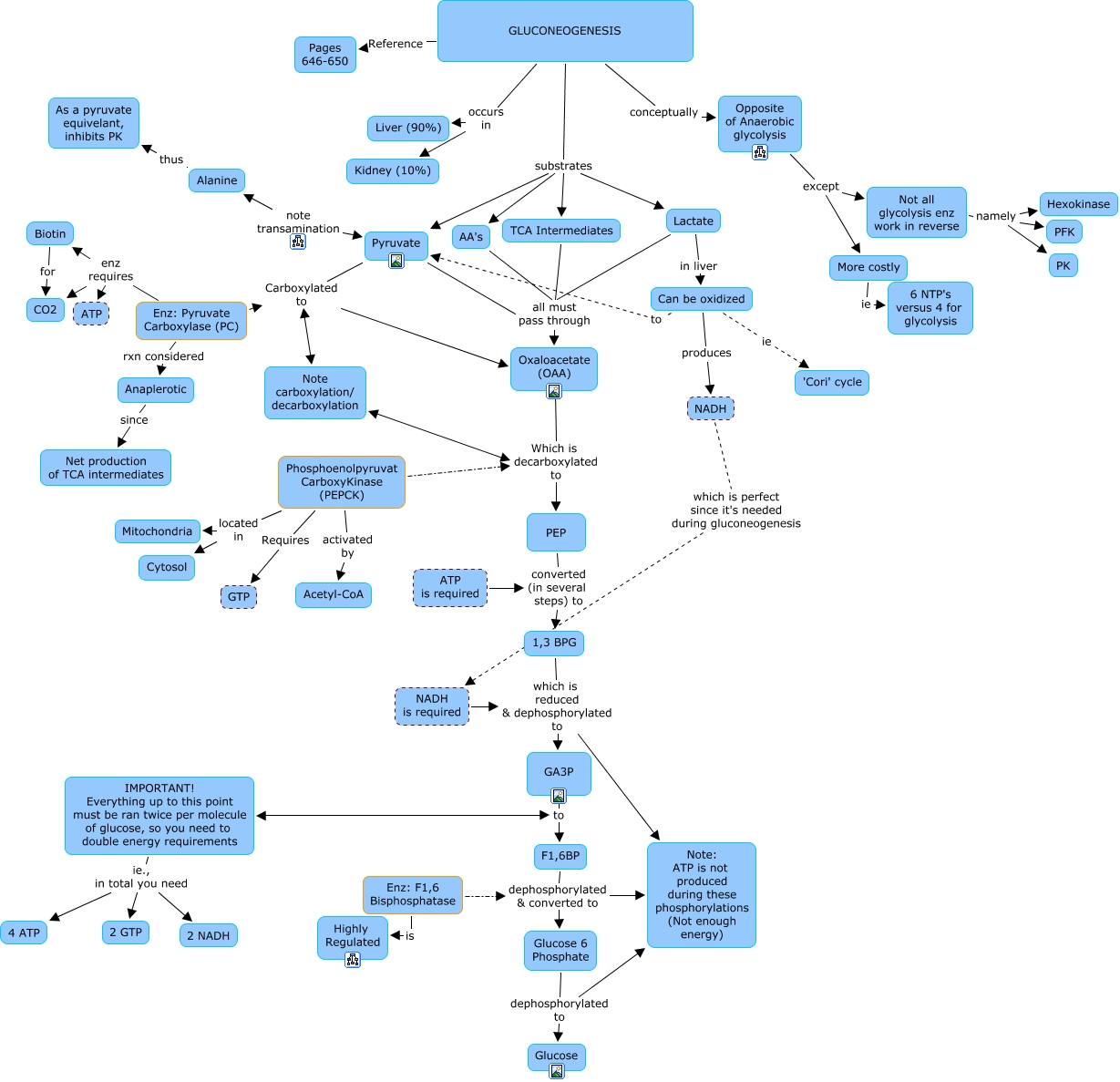
17. Gluconeogenesis
Source : cmapspublic3.ihmc.us
22.7 Gluconeogenesis: Glucose Synthesis ppt download
Source : slideplayer.com
Concept Map: by Hannah Buckle
Source : prezi.com
reconstruction of the glycolysis and gluconeogenesis pathways in T
Source : www.researchgate.net
Solved] how do you make a concept map for glycogen metabolism
Source : www.coursehero.com
Chapter Summary, Study Questions Gluconeogenesis Biochemistry
Source : www.pharmacy180.com
Metabolic Map of Carbohydrates
Source : www.sqadia.com
Glycolysis And Gluconeogenesis Concept Map Solved Can someone please check my work? Its very important : Fortnite player creates open-world map concept with popular POIs from nearly each season, showcasing the potential for a larger game map. Fans can get a sense of the map’s scale with multiple . Therefore, it is important that you put the correct town and/or zip code when you are entering our address into GPS navigation or Google Maps. Once you have parked, please remember to take your .






